Instance Verification Kit (IVK)
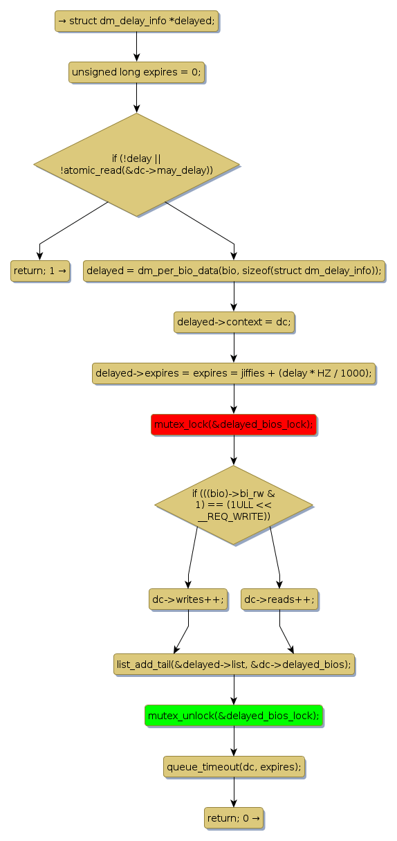
mutex lock @ [5306+31+/linux-3.19-rc1/drivers/md/dm-delay.c]
Instance Signature: delayed_bios_lock
|
The Matching Pair Graph:
|
|
Function Name
|
Control Flow Graph (CFG)
|
Events Flow Graph (EFG)
|
Source Correspondence
|
|
delay_bio
|
|
|
[4976+9+/linux-3.19-rc1/drivers/md/dm-delay.c]
|